MM32SPIN0230無感方波硬件參考設計
2023-08-23 10:18:51
無感方波控制的反電動勢檢測法是無感控制算法中較簡單的一種,通過檢測反電動勢及其過零點,并延遲30°電角度,獲得6個離散的轉子換向位置信息,從而控制無刷電機的運行。
下面官方代理英尚微介紹MM32SPIN0230無感方波硬件參考設計。
MM32SPIN0230系列是靈動MindSPIN旗下高性能的單電機控制產品,采用Cortex-M0內核,集成了運動控制所需的專用模擬外設,包括12位高精度ADC、2路模擬比較器COMP、2路運算放大器OPAMP,另配備有MC-TIM、硬件除法器HW-Div、DMA控制器等專用資源,以及32KB Flash、4KB SRAM、26個GPIO等基礎資源。
-存儲及運算資源:32KB Flash,4KB SRAM,最高主頻60MHz
-7個定時器資源:1個16位高級定時器、1個32位通用定時器、3個基本定時器、1個12位IWDG、1個24位Systick
-支持2通道DMA
-硬件除法器HW-Div
-1路12位模數轉換器ADC,支持11通道,采樣速率1Msps
-2路模擬比較器COMP、2路軌對軌運算放大器OPAMP
-支持UART/SPI通信
-支持2.5V~5.5V供電
-工作環境溫度-40℃~105℃
-提供TSSOP20/28和QFN20/28封裝
-產品詳情及相關技術支持洽談官方代理英尚微
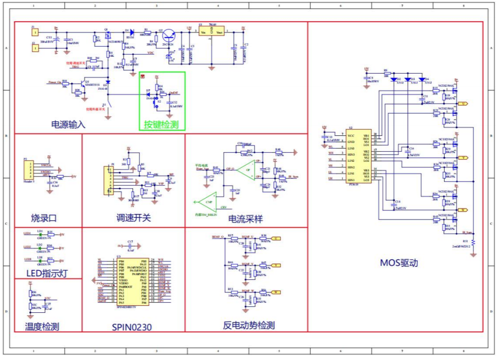
硬件參考設計
•電源模塊:
-由外部DC電源供電,經降壓后得到12V給GatedriverIC供電以驅動功率MOS管,12V通過降壓IC輸出5V給MCU及其他功能模塊供電。
•無感檢測和電機驅動:
-通過反電動勢分壓電路檢測過零點信號得到位置信息,對應六種不同的逆變器MOS管驅動順序,實現BLDC電機的六步換相。
•電流檢測:
-內建運算放大器搭配外圍電阻參數設置運放倍數。
•調速命令:
-支持0-5V的PWM或模擬信號調速,以達到控制電機開關機以及調速目的。
•其他功能:
-正反轉控制,LED顯示等功能。
下圖是MM32SPIN0230無感方波方案硬件框圖。
MM32SPIN0230無感方波硬件框圖

MM32SPIN0230電動工具應用電路圖
本文關鍵詞:MM32SPIN0230,靈動微
相關文章:低成本32位單片機電動工具無感方波控制方案
深圳市英尚微電子有限公司是一家專業的靜態隨機記憶體產品及方案提供商,十年來專業致力代理分銷存儲芯片IC, SRAM、MRAM、pSRAM、 FLASH芯片、SDRAM(DDR1/DDR2/DDR3)等,為客人提供性價比更高的產品及方案。
英尚微電子中國區指定的授權代理:VTI、NETSOL、JSC濟州半導體(EMLSI)、Everspin 、IPSILOG、LYONTEK、ISSI、CYPRESS、ISOCOME、PARAGON、SINOCHIP、UNIIC; 著名半導體品牌的專業分銷商 如:RAMTROM、ETRON、FUJITSU、LYONTEK、WILLSEMI。
?更多資訊關注SRAMSUN. www.z-jue.cn 0755-66658299